微軟軟體
Office 2024 中小企業版與 Microsoft 365 Apps 比較表
發表日期 2025-03-16
在
12:21:22 by futako
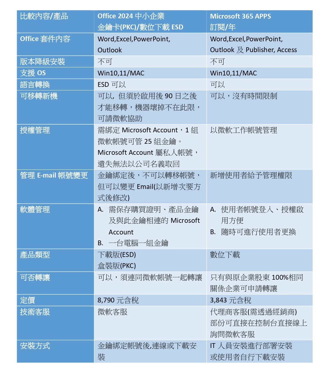
Office 2024 中小企業版(買斷型) 與 Microsoft 365 Apps (訂閱型) 的OFFICE 有什麼不同?
請根據使用需求, 購買相對應的版本
請參考以下比較表 , 詢價請按網址 https://lin.ee/bWfI4JX 加入LINE官方

Related posts
Comments are closed

